Упр.50 ГДЗ Муравин 7 класс (Алгебра)
Решение #1

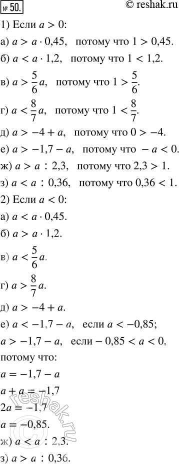
Рассмотрим вариант решения задания из учебника Муравин, Муравина 7 класс, Дрофа:
50. Сравните с числом а значение выражения, если а:
1) положительно;
2) отрицательно.
а) а · 0,45; в) 5/6 а; д) —4 + а; ж) а : 2,3;
б) а · 1,2; г) 8/7 а; е) -1,7 - а; з) а : 0,36.
*размещая тексты в комментариях ниже, вы автоматически соглашаетесь с пользовательским соглашением